一:功能:利用单片机和霍尔传感器模拟出租车计价器。系统可以通过按钮设置计价器的起步价、里程价、等待价等。计价开始,霍尔传感器检测汽车的信息计算里程,计价结束后,显示日夜计价的总价。

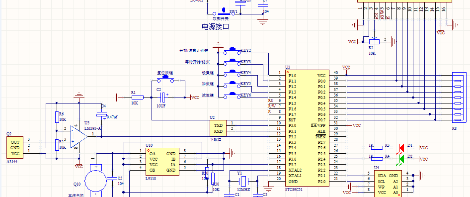
二:电路图

审计刘清