无线恒温器示意图

发射机电路

接收器电路。

无线温度控制器的工作原理

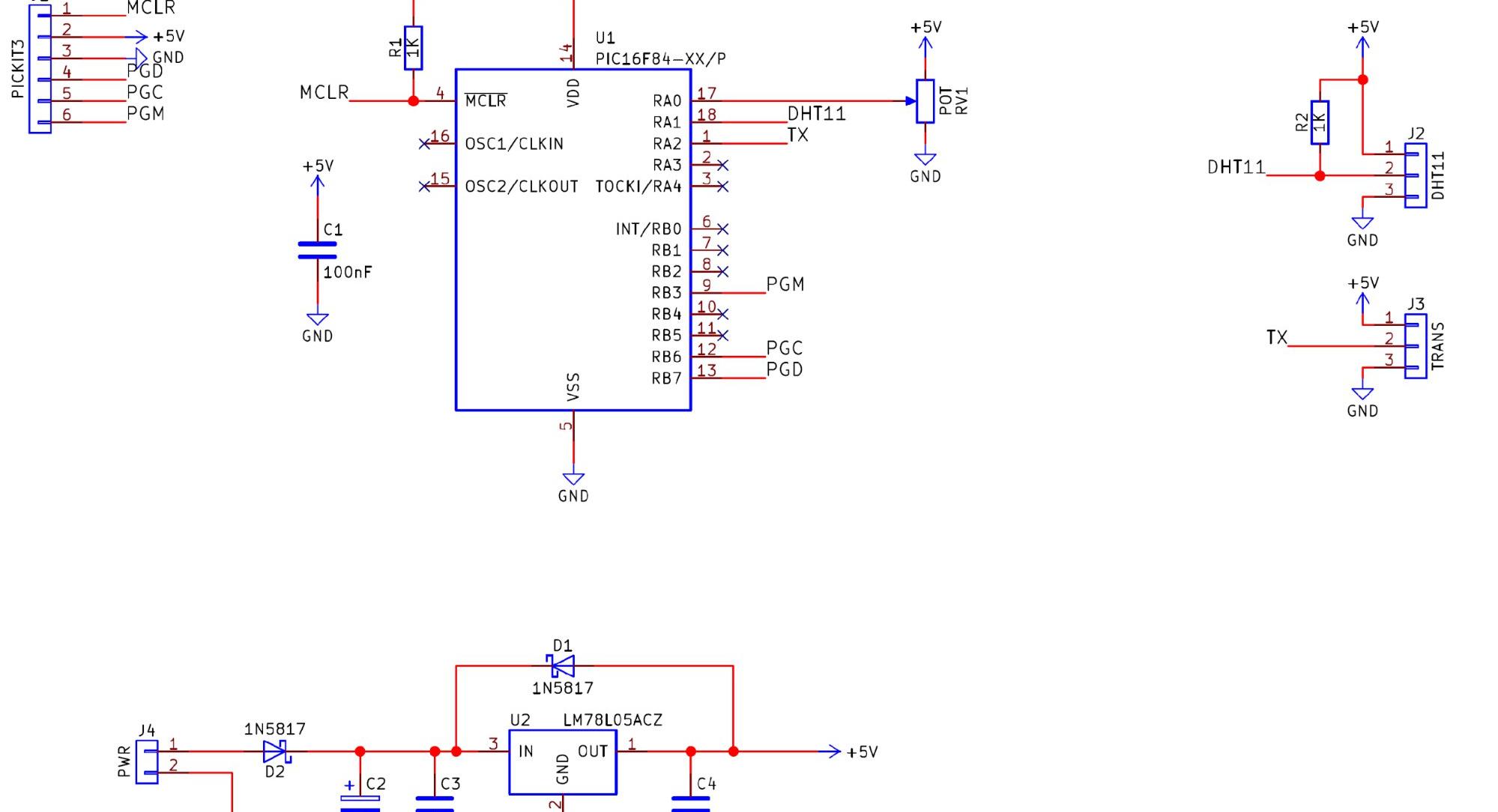
该项目包括两个主要电路-发射器和接收器-以及微控制器上的代码。发射电路非常简单,以PIC16F819为主控制器,电位器作为温度拨盘,DHT11模块测量室温,简单的433MHz发射模块和功率调节电路。接收电路也很简单,包括主微控制器(也是PIC16F819)、继电器和晶体管驱动继电器、433MHz接收模块和功率调节电路。本电路选用PIC16F819,是因为其尺寸小、成本低(适合正确定位)、DIP封装(18 DIP)。

电路的复杂在于两个电路的编码,由于其长度,这里就不解释整个代码了。然而,将解释代码和设计背后的原因。

发射器和接收器使用相似的启动代码,包括配置内部振荡器、IO引脚和各种其他模块。例如,发送器需要将ADC配置为允许从POT读取,接收器需要禁用所有ADC引脚。准备就绪后,变送器电路不断从DHT11读取读数,并将温度与锅上的温度设置进行比较。电位计的电压输出可以在0和VCC之间,对应于0和255之间的值。因为我们不希望温度高于30度或低于10度,所以我们用一个简单的公式来改变位置。锅达到要求的温度:

温度设置=10(温度中间值/12)

如果温度设置大于当前温度,变送器将加热器状态更改为1(否则为0)。在所有这些之后,发射器将加热器状态无线传输到接收器,以便接收器可以配置输出继电器来打开或关闭加热器。但是我们如何传输这些数据呢?

433MHz频段噪音很大,很有可能你的接收机会受到很大的干扰。因此,我们不能发送不同长度的脉冲来指示加热器是开着还是关着。相反,我们需要发送某种独特的数据包,以便接收方能够区分噪音和信息。

用于传输数据的协议。

关于协议的要点:

起始位为2T高和2T低。

数据位为2T宽。

第一个T数据中的单位是时钟信号(逻辑高)。

数据中的第二个T单位是数据位(高或低)。

传输的长度和速度不是很重要;唯一重要的是接收器在正确的时间读取数据位。从理论上讲,这个项目附带的两个项目文件应该是开箱即用的,但是如果你发现接收器从来没有接收到传输,但是你可以看到接收器模块接收到数据,你可能需要编辑接收器代码延迟或者调整振荡器来匹配对。

建造

该项目可以使用许多不同的电路构建技术来构建,包括条形板、矩阵板和PCB。但如果电暖器使用高于12V的电压,不建议使用面包板。这个项目我用的是PCB(因为布线比较枯燥),现在用的是SOT-89封装的7805 IC,很小(而且不需要爱好)。

发射者

请理解高压是危险的,处理不当或滥用就会死亡。如果您不能安全安装电气设备或确保电路的安全安装和安全运行,请勿在供电环境中使用本产品。永远记住开关寿命,保持中性和不间断(除非需要隔离开关),在火线上使用保险丝,必要时连接地线。

听筒

433MHz接收器模块