
小型高保真耳机放大器,高保真耳机放大器
关键词:HIFI耳机放大器生产
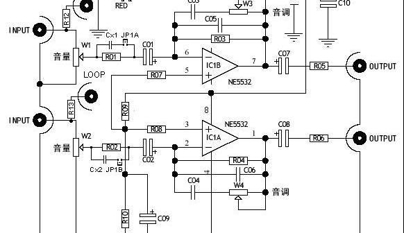
我在网站上收集了很多电路图。本来建立网站是为了维持自己对电子的热爱,也是为了分享一些收集到的电路,让一些DIY爱好者有个信息来源。如果你有兴趣的话,你会发现很多电路图比其他的更清晰,因为我花时间修改了一些图纸。自从前几天有人给我打电话问我是不是卖了一个套件?刚开始留出时间,做验证电路,设计套件。如果你还记得的话,有一张“小体感音响耳机放大器(NE5532)”的电路图,是来自德国的电路,零件很少,就从它开始吧。很多人对音乐很感兴趣,但是因为资金和经验的原因,不愿意做DIY。为了完成一些小音响爱好者的梦想,我尝试制作了上面提到的电路。首先我用万能板做了一个声道,几分钟就完成了。这个电路其实是德国卖的不错的耳机放大器,网上评价也不错。但是,好的耳机在耳机放大器中所起的作用是不容忽视的。我用CD ROM的音频输出作为音源,用我的索尼MD附带的中音耳机试了一下机器发现这个电路的功率不大,但是声音很耐听,但是个人感觉高音的表现一般,然后用普通耳机听,高音更差。以我的经验来看,普通耳机和高级耳机最大的区别并不是一些广告用语中经常见到的X-BASS。最明显的就是高音部分能否表达清楚而不过分。因为不是每个人都能买得起好的耳机,所以我对电路做了一点修改,让我们在买得起高端耳机之前就能听到完美的高音,而当你买得起的时候,我们就能还原电路的本来面目。改装后真的马上感觉不一样了。我的中号耳机就有这种效果。完了也可以试试。JP1A和JP1B的区别不太一样。除了这个明显的区别,因为电路还包括音调控制,你可以随时调整自己喜欢的音调。就这些材料的成本而言,真的是物有所值,就像电脑杂志上的高C/P值一样。不知道原厂为什么卖这么贵。本电路中使用的运算放大器是NE5532。其实还有很多其他的OP也不错,看个人喜好,所以OP的位置用的是IC支架。可以试试其他的OP或者品牌,比如TL082、 OP211。电路板也是自己设计的,我自己也完成了一个成品。为了满足安装的方便和电路板的设计,在零部件的选择上花了不少功夫,比如大小耳机的插座,RCA输入端子等。此外,为了保持Hi-Fi的质量,电阻采用了金属膜,并使用了蓝色LED作为电源指示灯。电源输入是通过插座从外部输入的,所以套件不准备包含整流变压器。自己看看有没有以前用过现在不用的电源整流变压器,只要电压输出在12~18V之间,电流在300mA以上。我经常在小区的回收垃圾里找到它们。下面是修改后的电路图。电路收藏区可以下载原图对比一下,看看有什么区别。
计件结算清单









