澳大利亚女篮坎贝奇身高多少_女篮坎贝奇文章在线观看身高

据了解,坎贝奇在篮球生涯中获得的薪水并不高,难以满足她的日常开销。在多方面的影响下,坎贝奇结束了跌宕起伏的职业生涯,选择踏入篮球之外的行业。目前,Cambage已经转行到影视行业。 在签约了一些大型网站后,Cambage开始了自己的时尚之路,并...

资讯 胜象大百科 2023年02月16日 60
澳大利亚女篮坎贝奇身高多少_女篮坎贝奇文章在线观看身高

重返昊天宗是哪集_重返昊天宗

对于郝天宗来说,郝是首席长老的象征。所以,当唐三拿出曾祖父唐晨给的天谕时,五位长老都被深深感动了。唐三看到这种情况,说了一些软话,表明他敢于冒犯长辈,这实际上是受他曾祖父的启发。在曾祖父唐晨面前,五长老也是小辈。现在唐三友有了科学的天道,为父亲正...

资讯 胜象大百科 2023年02月16日 49
重返昊天宗是哪集_重返昊天宗

藤球比赛规则_藤球比赛

本文转自:中国体育报。 日前,2022年澜沧江-湄公河合作中国邱腾公开赛在云南昆明红塔体育中心开赛。来自柬埔寨、老挝、缅甸、泰国、越南、中国等6个国家的11支代表队参赛。 藤球起源于东南亚,深受当地人喜爱。是增进中国与湄公河国家文化体育交流的...

资讯 胜象大百科 2023年02月16日 53
藤球比赛规则_藤球比赛

公牛vs快船推荐_公牛vs快船

温昶 NBA:快船VS公牛快船阵容占优,内线对抗将是关键。 1月11日凌晨,快船将在斯台普斯中心迎接公牛的挑战。对于快船来说,公牛并不是一个强劲的对手,但是在输给勇士之后,快船现在需要一场胜利来提振士气,公牛是一个不错的对手。相比快船,公牛阵...

资讯 胜象大百科 2023年02月16日 47
公牛vs快船推荐_公牛vs快船

光遇吓人先祖兑换表及服装搭配_光遇吓人先祖兑换表

8月12日,是魔法季的恐怖祖先。在这个祖先的地方有许多新的装饰。可以在游戏中交换。我们来看看恐怖始祖的救赎地图和副本的位置。 光遇到吓人的祖先交换表 一、可怕的祖先复制品交换表 1、夏普魔法帽,兑换需要42支白蜡烛。 2、骑士面具,兑换需...

资讯 胜象大百科 2023年02月16日 57
光遇吓人先祖兑换表及服装搭配_光遇吓人先祖兑换表

金牌掉皮图片_金牌掉皮

虽然东京奥运会已经结束了一段时间,但是对于东京奥组委的质疑却从未停止过。前几天,中国的几个奥运冠军发现自己的金牌都被不同程度地“剥离”了,非常混乱。东京奥组委给出的解释也难以令人信服。他们说损失的只是保护膜,影响不大。最近国际奥委会终于站出来发声...

资讯 胜象大百科 2023年02月16日 51
金牌掉皮图片_金牌掉皮

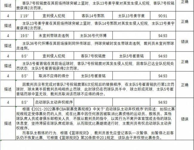
广东队裁判_曝广州vs吉林裁判因错判被停赛

中国体育11月1日报道2021-22赛季CBA常规赛第七轮,广州男篮凭借陈英俊的绝杀上篮,以95-94的比分击败吉林男篮。 比赛最后时刻,郭士强因怀疑吉林男篮球员戴怀波上篮前是否走位,长时间不愿意换球员,导致比赛中断近10分钟。今天,CBA官方...

资讯 胜象大百科 2023年02月16日 55
广东队裁判_曝广州vs吉林裁判因错判被停赛

李菁菁的照片集_李菁菁的照片

近日,演员李菁菁的第三任丈夫在社交平台曝光了一段文章,透露孩子夏天回家后,妻子迅速为家人做饭,引发关注。 当天李菁菁穿着宽松的黄花裙,烫过的长发固定在脑后,一部分垂在太阳穴上。她虽然状态平平,但眼袋明显,但皮肤白皙,几乎看不出任何瑕疵。不过李菁...

资讯 胜象大百科 2023年02月16日 51
李菁菁的照片集_李菁菁的照片

国足与泰山热身赛_国足热身赛3-0泰山迎8连胜

扬子晚报网4月3日讯(记者孙、张晨、)今天下午,在沪集训的国足迎来了与山东泰山队的热身赛。凭借于大宝、张希哲和吴的进球,中国队以3-0击败泰山队。这也是国足在李铁带领下的第八连胜,也刷新了国足新主帅上任以来的最长连胜纪录。 本场比赛,蒿俊闵、费...

资讯 胜象大百科 2023年02月16日 55
国足与泰山热身赛_国足热身赛3-0泰山迎8连胜

nba十佳球 十佳进球_nba十佳进球

NBA总决赛是一个英雄的舞台。那些能力强的球员会在关键时刻挺身而出,命中关键进球,反超比分,赢得胜利。纵观NBA历史,有很多这样的关键进球。本文统计了NBA总决赛十大关键进球。 第十:诺维茨基在第11节总决赛上篮得手。 11年总决赛第一场,热...

资讯 胜象大百科 2023年02月16日 61
nba十佳球 十佳进球_nba十佳进球

山东泰山为何被取消亚冠资格_山东泰山回应被取消亚冠资格

山东鲁能泰山被取消亚足联亚足联资格。有什么故事?我们不妨简单梳理一下。 1、亚足联突然宣布取消山东鲁能泰山亚冠资格,并给出了理由。 2月8日,亚足联和亚冠官方几乎同时宣布,亚足联独立准入审核机构决定撤销山东鲁能2021年亚冠参赛资格,原因是其...

资讯 胜象大百科 2023年02月16日 50
山东泰山为何被取消亚冠资格_山东泰山回应被取消亚冠资格

魔兽世界怀旧服更新公告_魔兽世界怀旧服开服

《魔兽世界》是一款大型多人在线游戏,已经运营了十几年。传说中的《魔兽世界》,陪伴了一代人的青春。讲真,《魔兽世界》可能是目前为止最良心的网游,是真正注重玩家体验的好游戏,但再好的游戏也敌不过岁月的洗礼。 游戏运营十几年了,但是玩这个游戏的老玩家...

资讯 胜象大百科 2023年02月16日 53
魔兽世界怀旧服更新公告_魔兽世界怀旧服开服

眷思量里面的奉眠_眷思量 奉眠与谁在一起

屠呦呦和玄晶签订“约法三章”后,就“同居”了。虽然他们曾经生活在同一个屋檐下,但他们的意义是不同的。现在丽娘知道了玄晶的存在。虽然她不知道他是符晓的哥哥,但她和她的祖父是如此不同。从此他们能擦出火花,但这只能在第二季才能看到。 第一季最后一集通...

资讯 胜象大百科 2023年02月16日 52
眷思量里面的奉眠_眷思量 奉眠与谁在一起

汤普森赛季报销_汤神赛季报销

“弟,该说说我的勇敢了!”我身边的一个兄弟这么说。 我来了!今天就来说说你对下一季的展望吧。 照例先看人员构成和人员配备(红色部分为主力和轮换): 后卫:库里、汤普森、普尔、穆德、穆迪、基奥扎、佩顿二世。 锋线:维金斯、波特、比耶利卡、库...

资讯 胜象大百科 2023年02月16日 61
汤普森赛季报销_汤神赛季报销

瓜迪奥拉尤文图斯_瓜迪奥拉签约尤文

近几个赛季,曼城已经习惯了引进欧洲最有天赋的年轻球员。去年夏天,曼城从本菲卡签下鲁本迪亚兹,从瓦伦西亚签下费伦托雷斯。这两名球员已经在伊蒂哈德产生了相当大的影响,看起来他们将很快在瓜迪奥拉的球队中扮演非常重要的角色,填补已经离开的孔帕尼和大卫席尔...

资讯 胜象大百科 2023年02月16日 52
瓜迪奥拉尤文图斯_瓜迪奥拉签约尤文

刘志轩退役了吗_刘志轩伤退

今年夏天,辽宁队在阵容调整上经历了很多波折。按照常理,辽宁队的全华阵容在联赛中是完全有竞争力的,甚至可以称得上是总冠军的有力竞争者。但是一系列的伤病对辽宁队阵容的完整性提出了挑战。本来,刘志轩的受伤已经导致防线的实力全方位下降。随着吴昌泽的赛季报...

资讯 胜象大百科 2023年02月16日 54
刘志轩退役了吗_刘志轩伤退

lol豹女皮肤图片_lol豹女皮肤

0755到79000,泳池党系列最新皮肤《海之歌》正式发布。这一次,永恩、萨尔芬妮、阿什、尼达利和李泽获得了皮肤。 三个女主角除了阿什利都变成了辣妹。不知道大家怎么看这个豹女的山妆。让我们来看看。 原始皮肤绘画: 皮肤演示: 官方原文:...

资讯 胜象大百科 2023年02月16日 48
lol豹女皮肤图片_lol豹女皮肤

全红婵10米台夺金:二三_全红婵10米台夺金

网易体育9月12日报道: 第十四届全运会跳水比赛在Xi奥体中心游泳跳水馆继续进行。在女子单人10米跳台决赛中,奥运冠军全红婵发挥稳定,以419.25分获得本届全运会第二枚个人金牌,陈妍希以399.45分获得亚军,任茜以389.25分获得季军。...

资讯 胜象大百科 2023年02月16日 51
全红婵10米台夺金:二三_全红婵10米台夺金

郭艾伦确诊脑震荡_郭艾伦被诊断为脑震荡

北京时间2月6日,据郭工作室曝光,郭被诊断为脑震荡,并称医生建议好好休息观察。 在昨天辽宁男篮与四川男篮的比赛中,郭上篮时重心不稳,头重重地摔在了地板上。随后,郭在短暂休息后回到球场,继续他的运动。 全场比赛,郭砍下23分10助攻5篮板,但辽...

资讯 胜象大百科 2023年02月16日 47
郭艾伦确诊脑震荡_郭艾伦被诊断为脑震荡

热刺对沃特福德预测_热刺对沃特福德

英超第三轮,热刺对阵沃特福德。这场比赛之前,其实外界并不看好热刺会赢,因为从整体实力来看,他们并不是豪门,而是强队。在过去赛季的揭幕战中,他们往往高开低走,一般赢不超过三场。然而,本赛季的热刺却像是脱胎换骨。最终,这场比赛,热刺主场作战,1。...

资讯 胜象大百科 2023年02月16日 50
热刺对沃特福德预测_热刺对沃特福德

欧洲杯:威尔士2-0土耳其谁开球_欧洲杯:威尔士2-0土耳其

网易体育6月17日报道: 北京时间6月17日0点,欧洲杯A组第二轮,土耳其对阵威尔士。上半场比赛,拉姆塞接到贝尔斜传,射门进球越位。下半场贝尔突破创造点,随后贝尔主罚点球,罗伯茨接到贝尔助攻铲进球门。比赛结束,土耳其0比2不敌威尔士。 第42...

资讯 胜象大百科 2023年02月16日 57
欧洲杯:威尔士2-0土耳其谁开球_欧洲杯:威尔士2-0土耳其

亚足联:江苏队退出亚冠_亚足联宣布江苏队退出亚冠

昨天,亚足联公布了今年亚冠各小组的赛制比赛场地。原来这里面隐藏着一个玄机,关于如何应对上赛季中超冠军江苏的退出。 东亚三个小组赛已经确定是泰国。其中,F组和J组的巴吞联赛和泰国港都是直接获得泰国联赛小组赛资格的球队,因此他们获得主办权是合理的。...

资讯 胜象大百科 2023年02月16日 52
亚足联:江苏队退出亚冠_亚足联宣布江苏队退出亚冠

车手马赛死因_马赛去世

据悉,知名摩托车赛车手马赛在试车时发生意外,不幸身亡。 好朋友安德鲁也发来消息。 可悲的是,他在两个月前的6月11日刚刚和女友领证,8月13日在微博晒出了和新婚妻子的幸福婚纱照。他正值壮年,幸福生活才刚刚开始。 编辑搜索地图 请点击进入图...

资讯 胜象大百科 2023年02月16日 52
车手马赛死因_马赛去世

英力特股票_英 力 特

2021-2022赛季欧冠联赛将继续进行,欧冠首轮比赛将于北京时间2021年9月15日进行。首轮,曼联和瑞士足球超级联赛的年轻人将上演一场强强对话。众所周知,曼联是欧洲足坛的强队。但是瑞士足球超级联赛的年轻人并不是很早就建立起来的。这支队伍早在1...

资讯 胜象大百科 2023年02月16日 53
英力特股票_英 力 特

开拓者火箭预测_开拓者 火箭

沈京跟着波特挡拆,配合很干脆。而且西蒙斯和尤班克斯的进攻防守实力都不是很强,波特居然直接把球送出了界外。 波特和戈登各犯五次错误,其他五个人各犯一次错误。球队的15次失误和平均数据相比非常不错,但是防守能力太差了。所以开拓者利用火箭的失误得了2...

资讯 胜象大百科 2023年02月16日 48
开拓者火箭预测_开拓者 火箭

鲁能亚冠资格被取消的原因_鲁能亚冠资格被取消

网易体育2月8日报道: 据亚足联官方消息,山东鲁能参加2021亚冠的资格已经被取消。 作为2020年中国足协杯冠军,山东鲁能直接进入2021年亚冠小组赛。今年1月27日,山东鲁能、泰国泰港、中国香港的杰智和一支出线队伍(产生于澳大利亚大阪樱花...

资讯 胜象大百科 2023年02月16日 50
鲁能亚冠资格被取消的原因_鲁能亚冠资格被取消

湖人与开拓者比分_湖人大比分领先开拓者

北京时间12月1日,湖人主场迎战开拓者。比赛结束,湖人128-109成功击败开拓者。开拓者在这场比赛中是背靠背比赛,所以他们的比赛仍然更加危险。毕竟湖人上一场比赛遭遇大逆转,所以这场比赛还不是湖人赢球的时候,而本场比赛湖人将迎来贝弗利,所以开拓者...

资讯 胜象大百科 2023年02月16日 48
湖人与开拓者比分_湖人大比分领先开拓者

苏迪曼杯文章文章_苏迪曼杯文章

#苏迪曼杯# 北京时间2021年10月1日15: 00,中国与丹麦的1/4决赛将在芬兰进行!在此前结束的小组赛中,中国队以三胜获得A组第一,丹麦队以两胜一负获得C组第二。晋级苏迪曼杯8强的球队:A组:中国、泰国;B组:中国台北队和韩国队;C组:...

资讯 胜象大百科 2023年02月16日 50
苏迪曼杯文章文章_苏迪曼杯文章

湖人要交易浓眉_湖人退出交易浓眉

至于沃克,哈姆说:“他的膝盖有些肌腱发炎。我们正在处理这个问题。我们希望他慢慢来,避免重复受伤。当他应该回来的时候,他会出现在法庭上。” 最后,大家最关心的是眉毛粗。哈姆表示,浓眉在回到洛杉矶后做了核磁共振检查,目前正在按计划恢复,但还没有复出...

资讯 胜象大百科 2023年02月16日 63
湖人要交易浓眉_湖人退出交易浓眉

天启为什么抢主神令羽原因何时大家知道_天启为什么抢主神令羽

宣仪被驱逐到冥界后,青苍扶摇直上,扶摇直上后留下的混沌本源之力成为了后来的上古。 其实早在出生后的远古时代,主神就为玄易安排好了一切。 如果宣仪老实,什么事都不会发生,但如果他再造反,白军、天启、太阳都会再封他,甚至杀了他。 被流放到九幽的...

资讯 胜象大百科 2023年02月16日 59
天启为什么抢主神令羽原因何时大家知道_天启为什么抢主神令羽

热门文章